云南酒店芭乐视频官网下载在线播放设备生产厂家告诉你商用冰柜的常见故障及处理方法
发布人: 四川芭乐APP下载污芭乐视频官网下载在线播放设备公司 发布时间:2023.12.20
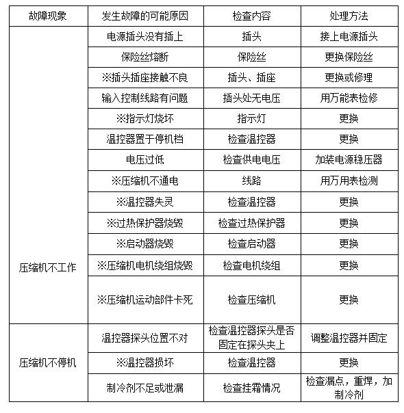
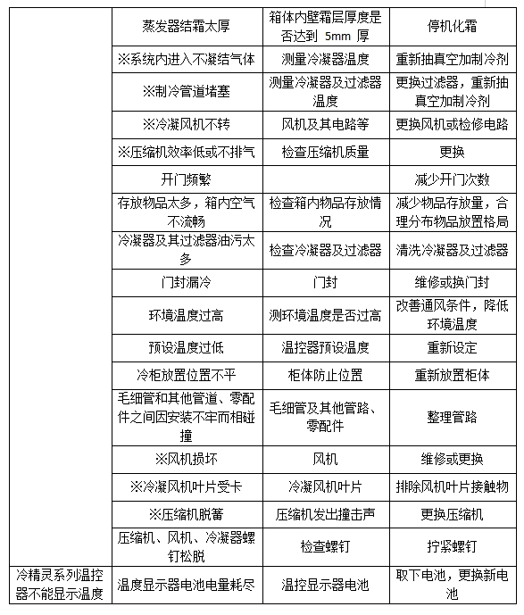
云南不少酒店届的朋友发现,商用冰柜在使用了一段时间之后,就会出现这样那样的小毛病,而且这些小毛病如果不处理就会影响食材的新鲜度,从而影响整个酒店的生意。那么,商用冰柜都有哪些小毛病存在呢,如果出现了这些小问题,芭乐APP下载污又该如何解决呢?虽然,芭乐APP下载污不是云南酒店芭乐视频官网下载在线播放设备生产厂家,但是,芭乐APP下载污有多年的商用冰柜销售和维修经验,现在就和大家分享相关的知识。
作为专业的大型酒店芭乐视频官网下载在线播放设备生产厂家,芭乐APP下载污结合自己多年的经验,总结了关于如何解决商用冰柜的故障问题的相关知识,主要有以下这些,希望能够帮助大家:


打※项必须由专业技术人员进行检修,。注:下列现象并非故障
1.冷柜发出轻微的流水声;
2.压缩机及冷凝器发热甚至烫手;
3.梅雨季节环境湿度比较大时,箱体外部易产生露珠,请用软质干抹布及时擦干。
以上这些就是芭乐APP下载污整理的关于商用冰柜的厂家故障和解决办法的相关经验,希望对大家有所帮助。
- 商用芭乐视频官网下载在线播放设备十大品牌公司告诉你涡流洗菜机的特点以及适用环境
- 学校芭乐视频官网下载在线播放设备供应商告诉你商厨如何做好安全防控
- 餐厅芭乐视频官网下载在线播放设备公司告诉你商用芭乐视频官网下载在线播放设备的款式和规格为什么多
- 餐饮芭乐视频官网下载在线播放设备厂家告诉你餐饮芭乐视频官网下载在线播放排烟不畅的原因
- 成都芭乐视频官网下载在线播放设备厂家商用芭乐视频官网下载在线播放设备的选择和布局方法
- 宜宾芭乐视频官网下载在线播放设备生产公司告诉你热风循环消毒柜和传统消毒柜有什么不同
- 学校芭乐视频官网下载在线播放设备供应商告诉你芭乐视频官网下载在线播放油烟的产生以及危害
- 酒店芭乐视频官网下载在线播放设备工程公司告诉你建筑物应该怎样适应芭乐视频官网下载在线播放需要







